Methodology 1 Analysis
The data flow diagram of the 55 PPI given above shows the internal working of the IC hoe data is transferred within it and what pins perform these functions It is further explained as follows It is further explained as followsIf analog or digital signal processing is a central aspect of your system, data flow diagrams are even more beneficial These systems usually consist of many independent processing steps which are split into several parallel processing paths Such structures can be represented in a data flow diagram in an easy and clear manner Functional safety
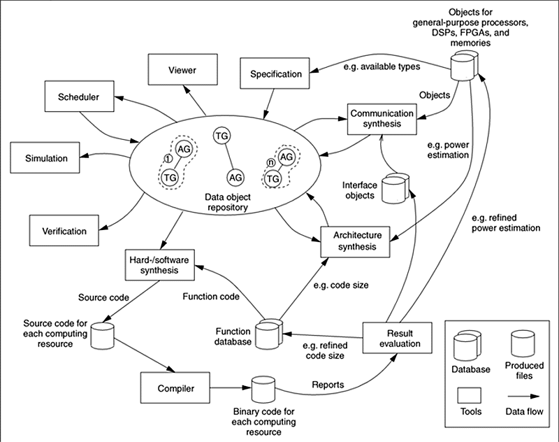
Data flow graph model in embedded systems
Data flow graph model in embedded systems- An example of the first level of numbering for a process is 1 Level – 1 Data Flow Diagrams – Level – 1 DFD decomposes each parent process of the Level – 0 DFD into more details;A data flow diagram is a graphical representation of data of a system that provides information as output with the given input and the flow process A data flow diagram can be physical or logical The physical one defines the entire implementation of data and the logical one defines the data flow to perform some actions
The C4 Model For Visualising Software Architecture
What are dataflow diagrams? 2 INTRODUCTION A Data Flow Diagram is a graphical representation of flow of data through information system DFD can be used to visualize a data processing DFD shows what kind of data will be input to the system and what data is received as the output Also it tells where the data will come from and go to and where it is stored in the process The Data Flow Diagram (DFD) provides a graphical representation of the flow of data through a system It shows logically what information is exchanged by our system processes and external interfaces or data stores, but it does not explicitly show when or in what sequence the information is exchanged Data Flow Diagrams are one of the three
Data Flow Diagram Cheatsheet I've spent a large chunk of my career writing embedded software or telling other folks how to write it By "it," I'm referring to that subniche within the sliver that is embedded systems numerically intensive algorithms, complex state machines, realtime requirements, hosted on halfbaked hardware with only a couple of blinking It is a graphical representation of the flow of data through an information system modeling, modeling its process expect A DFD is of an use as a skip to create an overview of the system Without going into great details, which can later elaborate DFD is also use for the visualization data processing (structured design) Features of DFDProcessor is the heart of an embedded system It is the basic unit that takes inputs and produces an output after processing the data For an embedded system designer, it is necessary to have the knowledge of both microprocessors and microcontrollers Processors in a System A processor has two essential units Program Flow Control Unit (CU)
Data flow graph model in embedded systemsのギャラリー
各画像をクリックすると、ダウンロードまたは拡大表示できます
![]() Understand Embedded System Block Diagram With Examples Etechnog | ![]() Understand Embedded System Block Diagram With Examples Etechnog | ![]() Understand Embedded System Block Diagram With Examples Etechnog |
![]() Understand Embedded System Block Diagram With Examples Etechnog | ![]() Understand Embedded System Block Diagram With Examples Etechnog | ![]() Understand Embedded System Block Diagram With Examples Etechnog |
![]() Understand Embedded System Block Diagram With Examples Etechnog | ![]() Understand Embedded System Block Diagram With Examples Etechnog | ![]() Understand Embedded System Block Diagram With Examples Etechnog |
「Data flow graph model in embedded systems」の画像ギャラリー、詳細は各画像をクリックしてください。
![]() Understand Embedded System Block Diagram With Examples Etechnog | ![]() Understand Embedded System Block Diagram With Examples Etechnog | ![]() Understand Embedded System Block Diagram With Examples Etechnog |
![]() Understand Embedded System Block Diagram With Examples Etechnog | Understand Embedded System Block Diagram With Examples Etechnog | ![]() Understand Embedded System Block Diagram With Examples Etechnog |
![]() Understand Embedded System Block Diagram With Examples Etechnog | ![]() Understand Embedded System Block Diagram With Examples Etechnog | ![]() Understand Embedded System Block Diagram With Examples Etechnog |
「Data flow graph model in embedded systems」の画像ギャラリー、詳細は各画像をクリックしてください。
![]() Understand Embedded System Block Diagram With Examples Etechnog | ![]() Understand Embedded System Block Diagram With Examples Etechnog | ![]() Understand Embedded System Block Diagram With Examples Etechnog |
![]() Understand Embedded System Block Diagram With Examples Etechnog | ![]() Understand Embedded System Block Diagram With Examples Etechnog | ![]() Understand Embedded System Block Diagram With Examples Etechnog |
![]() Understand Embedded System Block Diagram With Examples Etechnog | ![]() Understand Embedded System Block Diagram With Examples Etechnog | ![]() Understand Embedded System Block Diagram With Examples Etechnog |
「Data flow graph model in embedded systems」の画像ギャラリー、詳細は各画像をクリックしてください。
![]() Understand Embedded System Block Diagram With Examples Etechnog | ![]() Understand Embedded System Block Diagram With Examples Etechnog | ![]() Understand Embedded System Block Diagram With Examples Etechnog |
![]() Understand Embedded System Block Diagram With Examples Etechnog | ![]() Understand Embedded System Block Diagram With Examples Etechnog | ![]() Understand Embedded System Block Diagram With Examples Etechnog |
![]() Understand Embedded System Block Diagram With Examples Etechnog | ![]() Understand Embedded System Block Diagram With Examples Etechnog | ![]() Understand Embedded System Block Diagram With Examples Etechnog |
「Data flow graph model in embedded systems」の画像ギャラリー、詳細は各画像をクリックしてください。
Understand Embedded System Block Diagram With Examples Etechnog | ![]() Understand Embedded System Block Diagram With Examples Etechnog | Understand Embedded System Block Diagram With Examples Etechnog |
![]() Understand Embedded System Block Diagram With Examples Etechnog | ![]() Understand Embedded System Block Diagram With Examples Etechnog | Understand Embedded System Block Diagram With Examples Etechnog |
![]() Understand Embedded System Block Diagram With Examples Etechnog | ![]() Understand Embedded System Block Diagram With Examples Etechnog | ![]() Understand Embedded System Block Diagram With Examples Etechnog |
「Data flow graph model in embedded systems」の画像ギャラリー、詳細は各画像をクリックしてください。
![]() Understand Embedded System Block Diagram With Examples Etechnog | ![]() Understand Embedded System Block Diagram With Examples Etechnog | ![]() Understand Embedded System Block Diagram With Examples Etechnog |
Understand Embedded System Block Diagram With Examples Etechnog | ![]() Understand Embedded System Block Diagram With Examples Etechnog | Understand Embedded System Block Diagram With Examples Etechnog |
![]() Understand Embedded System Block Diagram With Examples Etechnog | ![]() Understand Embedded System Block Diagram With Examples Etechnog | ![]() Understand Embedded System Block Diagram With Examples Etechnog |
「Data flow graph model in embedded systems」の画像ギャラリー、詳細は各画像をクリックしてください。
![]() Understand Embedded System Block Diagram With Examples Etechnog | ![]() Understand Embedded System Block Diagram With Examples Etechnog | ![]() Understand Embedded System Block Diagram With Examples Etechnog |
![]() Understand Embedded System Block Diagram With Examples Etechnog | Understand Embedded System Block Diagram With Examples Etechnog | ![]() Understand Embedded System Block Diagram With Examples Etechnog |
![]() Understand Embedded System Block Diagram With Examples Etechnog | ![]() Understand Embedded System Block Diagram With Examples Etechnog | ![]() Understand Embedded System Block Diagram With Examples Etechnog |
「Data flow graph model in embedded systems」の画像ギャラリー、詳細は各画像をクリックしてください。
![]() Understand Embedded System Block Diagram With Examples Etechnog | ![]() Understand Embedded System Block Diagram With Examples Etechnog | ![]() Understand Embedded System Block Diagram With Examples Etechnog |
Understand Embedded System Block Diagram With Examples Etechnog | ![]() Understand Embedded System Block Diagram With Examples Etechnog | ![]() Understand Embedded System Block Diagram With Examples Etechnog |
Understand Embedded System Block Diagram With Examples Etechnog | ![]() Understand Embedded System Block Diagram With Examples Etechnog | ![]() Understand Embedded System Block Diagram With Examples Etechnog |
「Data flow graph model in embedded systems」の画像ギャラリー、詳細は各画像をクリックしてください。
![]() Understand Embedded System Block Diagram With Examples Etechnog | ![]() Understand Embedded System Block Diagram With Examples Etechnog | ![]() Understand Embedded System Block Diagram With Examples Etechnog |
![]() Understand Embedded System Block Diagram With Examples Etechnog | ![]() Understand Embedded System Block Diagram With Examples Etechnog | ![]() Understand Embedded System Block Diagram With Examples Etechnog |
Understand Embedded System Block Diagram With Examples Etechnog | ![]() Understand Embedded System Block Diagram With Examples Etechnog | ![]() Understand Embedded System Block Diagram With Examples Etechnog |
「Data flow graph model in embedded systems」の画像ギャラリー、詳細は各画像をクリックしてください。
![]() Understand Embedded System Block Diagram With Examples Etechnog | ![]() Understand Embedded System Block Diagram With Examples Etechnog | ![]() Understand Embedded System Block Diagram With Examples Etechnog |
![]() Understand Embedded System Block Diagram With Examples Etechnog | ![]() Understand Embedded System Block Diagram With Examples Etechnog | Understand Embedded System Block Diagram With Examples Etechnog |
![]() Understand Embedded System Block Diagram With Examples Etechnog | ![]() Understand Embedded System Block Diagram With Examples Etechnog | ![]() Understand Embedded System Block Diagram With Examples Etechnog |
「Data flow graph model in embedded systems」の画像ギャラリー、詳細は各画像をクリックしてください。
![]() Understand Embedded System Block Diagram With Examples Etechnog | ![]() Understand Embedded System Block Diagram With Examples Etechnog | ![]() Understand Embedded System Block Diagram With Examples Etechnog |
![]() Understand Embedded System Block Diagram With Examples Etechnog | ![]() Understand Embedded System Block Diagram With Examples Etechnog | ![]() Understand Embedded System Block Diagram With Examples Etechnog |
Understand Embedded System Block Diagram With Examples Etechnog | Understand Embedded System Block Diagram With Examples Etechnog | Understand Embedded System Block Diagram With Examples Etechnog |
「Data flow graph model in embedded systems」の画像ギャラリー、詳細は各画像をクリックしてください。
![]() Understand Embedded System Block Diagram With Examples Etechnog | ![]() Understand Embedded System Block Diagram With Examples Etechnog | ![]() Understand Embedded System Block Diagram With Examples Etechnog |
![]() Understand Embedded System Block Diagram With Examples Etechnog | ![]() Understand Embedded System Block Diagram With Examples Etechnog |
Data Flow Graph (DFG) A modem communications system – Each box is a single function or sub systems – The activity of each block in the chain depends on the input of the previous block – Data driven Each functional block may have to wait until it receives a "certain amount" of information before it begins processing Some place to outputDataflow diagrams (DFDs) model a perspective of the system that is most readily understood by users – the flow of information through the system and the activities that process this information Dataflow diagrams provide a graphical representation of the system that aims to be accessible to
Incoming Term: data flow diagram embedded systems, data flow graph model in embedded systems, data flow graph in embedded system ppt,



























































































0 件のコメント:
コメントを投稿